风楼阁信息网官网入口,修车大队楼凤论坛最新公告,在线喝茶论坛,上海水磨4t论坛乐上海

上海越邦机电设备有限公司

中央空调解决方案工程商设备及工程5年质保 售后服务2小时响应

400-6969-298 199-0169-9929

越邦机电客服微信扫码加微信好友24小时在线客服

越邦机电品牌产品

越邦机电产品中心

中央空调

美的中央空调

美的多联机系列

离心机系列

风管机系列

家用中央空调系列

组合式空调机组

精密空调

螺杆机组

吸顶空调

商用柜机

风机盘管系列

格力中央空调

离心机系列

螺杆机系列

多联机系列

天花机/吸顶机

单元机系列

风管机系列

基站空调系列

恒温恒湿精密机

格力家用中央空调

格力特种机系列

三菱电机中央空调

三菱家用空调

三菱电机商用中央空调

海信中央空调

家用中央空调

轻型商用

商用变频多联机

冷水机组

大金中央空调

VRV 中央空调系统

SkyAir 商用空调系统

家用中央空调

设备用空调系统

吸顶机

日立中央空调

日立家用中央空调

SET-FREE系列

FLEXMULTI系列

C- SPACE系列

MAT-系统

地暖中央空调

VAM商用空调

约克中央空调

风冷冷水/热泵机组

大型风冷冷水/热泵机组

水冷冷水/热泵机组

末端空气处理机组

轻商系列

家用中央空调

智能水多联

特灵中央空调

多联机

螺杆机组

离心机组

冷水机组

家用中央空调

特灵空气源热泵

特灵商用系列

??榛?

开利中央空调

螺杆机组

离心机组

户式中央空调

空气处理机

水多联机

组合式空调机组

风机盘管

麦克维尔中央空调

多联机

风机盘管

螺杆机

离心机

东芝中央空调

商用空调

家用中央空调

松下中央空调

家用中央空调

商用中央空调

天加中央空调

大型商用空调

小型中央空调

海尔中央空调

海尔商用空调

海尔家用空调

服务热线

400-6969-298 199-0169-9929
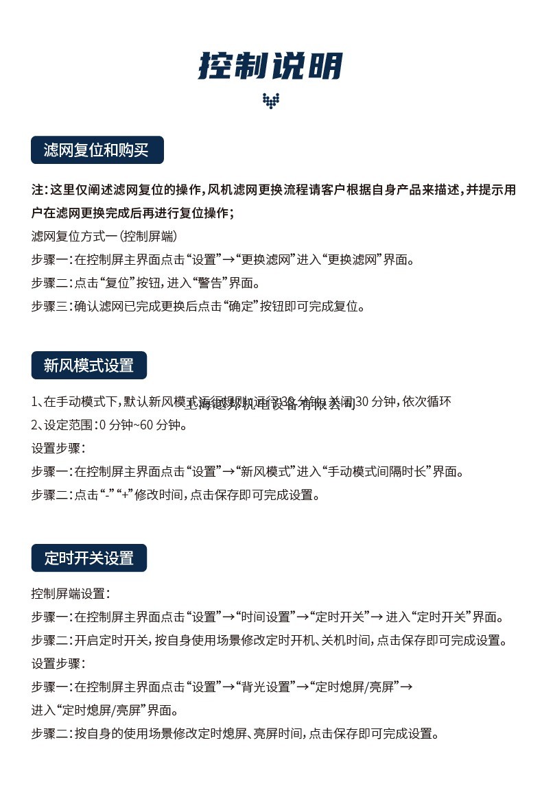
  • 湿腾中央新风除湿机不锈钢/强排水GXJST-T120(适用120-180㎡)
湿腾中央新风除湿机不锈钢/强排水GXJST-T120(适用120-180㎡)
【产品介绍】:一机三用,即新风功能、除湿功能、净化功能;
服务热线

400-6969-298

湿腾中央新风除湿机不锈钢/强排水GXJST-T120(适用120-180㎡)产品介绍:

中央新风除湿(豪华版)1中央新风除湿(豪华版)2中央新风除湿(豪华版)3中央新风除湿(豪华版)4中央新风除湿(豪华版)5中央新风除湿(豪华版)6中央新风除湿(豪华版)7中央新风除湿(豪华版)8中央新风除湿(豪华版)9中央新风除湿(豪华版)10中央新风除湿(豪华版)11中央新风除湿(豪华版)12中央新风除湿(豪华版)13中央新风除湿(豪华版)14中央新风除湿(豪华版)15中央新风除湿(豪华版)16中央新风除湿(豪华版)17中央新风除湿(豪华版)18中央新风除湿(豪华版)19中央新风除湿(豪华版)20中央新风除湿(豪华版)21中央新风除湿(豪华版)22中央新风除湿(豪华版)23

热品推荐 / Hot product
新风除湿机

湿腾不锈钢款GXJST-T26/300C 中央全热交换新风除湿10-40㎡(尊享型)

【适合场景】:住宅、别墅、地下室、酒店、健身房、写字楼;
湿腾CJST-58LM恒湿机除湿加湿一体适用于10-80㎡

湿腾CJST-58LM恒湿机除湿加湿一体适用于10-80㎡

【产品介绍】:恒湿机、除湿机、加湿机;
格力商业中央空调DL系列水冷单元式空调机组

格力商业中央空调DL系列水冷单元式空调机组

【产品特点】高效节能,运行可靠,工程适用性强,低噪音、低震动设计,实时?;?
美的锐静智能空调

美的大3匹锐静智能变频空调柜机 KFR-72LW/N8VHC1

【产品介绍】:新一级能效升级、多重守卫、性能稳定、品质保证、全直流变频;